如何判断 JavaScript 对象是否为空?

如何判断 JavaScript 对象是否为空?

本章节主要为大家介绍如何判断 JavaScript 对象是否为空? 我们在进行异步 ( Ajax ) 请求时,有时候会返回一个空对象,如下: var a = {}; ...

jQuery 判断元素是否隐藏

jQuery 判断元素是否隐藏

本文介绍如何使用 jQuery 判断元素是否隐藏: // 判断 CSS 属性 display:[none|block], 忽略 visibility:[true|false] // 判断元素是否显示 ...

JavaScript 删除数组元素

JavaScript 删除数组元素

本文介绍如何删除 JavaScript 数组中的元素。 以下实例我们自定义一个删除数组元素的方法: 实例 Array.prototype.removeByValue = functio...

JavaScript 时间戳转换日期格式

JavaScript 时间戳转换日期格式

本文介绍如何通过 JavaScript 将时间戳转换为日期格式。 主要应用了 JavaScript Date 对象。 Date 对象用于处理日期与时间。 创建 Date ...

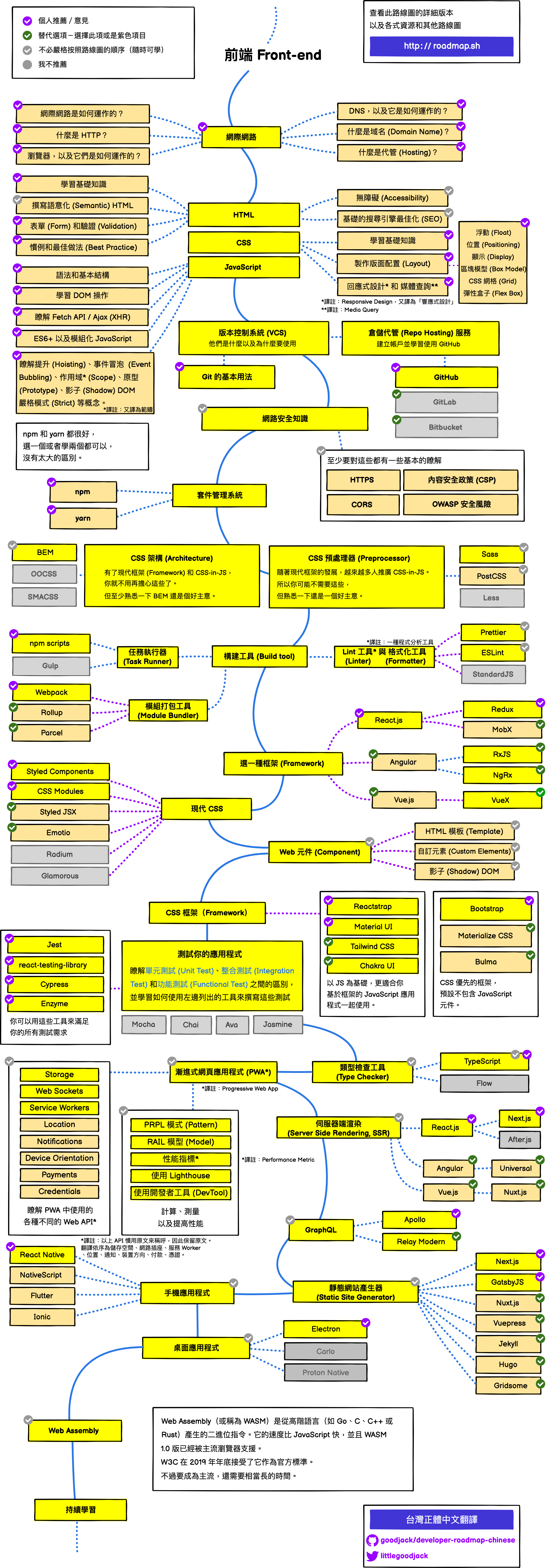
前端技术学习路线图

前端技术学习路线图

以下 Web 开发人员学习路线图是来自 Github developer-roadmap 项目,目前已经有繁体版翻译 developer-roadmap-chinese。 主要有三个方向,...

开区间、闭区间、半开放区间含义

开区间、闭区间、半开放区间含义

开区间指的是区间边界的两个值不包括在内,格式为: (a, b) 等价于: a < x < b 闭区间指的是区间边界的两个值包括在内,格式为:[a...

计算机中英文术语对照表

计算机中英文术语对照表

win: Windows 操作系统;mac: macOS(操作系统)。 英文(English) 中文一(港台地区) 中文二 Abstract 摘要;抽象的 ...

HEX、DEC、OCT 和 BIN 的含义

HEX、DEC、OCT 和 BIN 的含义

HEX、DEC、OCT 和 BIN含义如下: HEX,英文全称 Hexadecimal,表示十六进制。 DEC,英文全称 Decimal,表示十进制。 OCT,英文全称 Octal...

Chrome 浏览器无法保存或自动填充密码

Chrome 浏览器无法保存或自动填充密码

平时使用 Chrome 浏览器都会对网站的用户名密码自动填充,今天发现突然不行了,找到一个解决办法: 1、退出 Chrome 浏览器。 2、打开 Chro...

ASCII 表

ASCII 表

ASCII(发音:,American Standard Code for Information Interchange,美国信息交换标准代码)是基于拉丁字母的一套电脑编码系统。它主要用于...