以下路线图主要展示了成为前端开发者、后端开发者或运维开发者的技术学习路线。

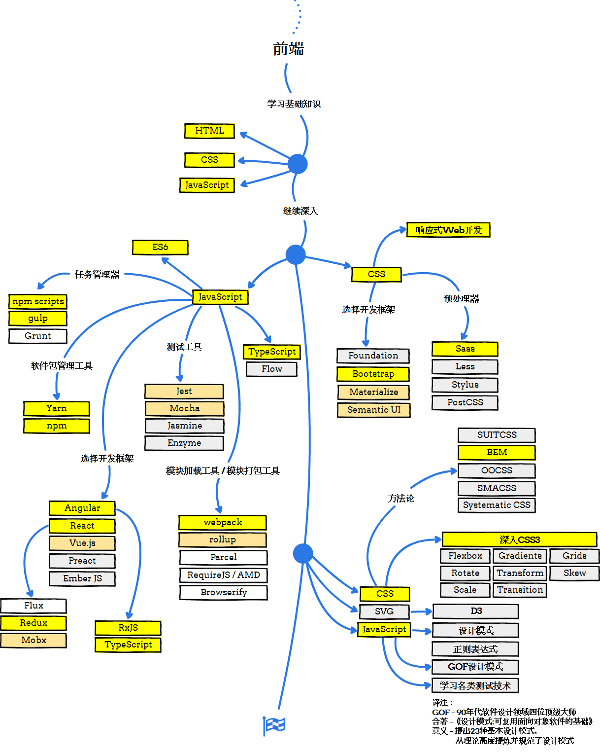
前端学习路线图
主要还是掌握好 HTML、CSS、JavaScript。框架太多不需要多去了解,学习一两个即可,可以多关注 Vue。

后端学习路线图
后端技术还是倾向于 PHP 和 Python。

运维开发学习路线图
学好 Linux、Nginx、MySql、Docker。关注各大云服务商,简化的运维成本。

文章来源:https://github.com/z-jingjie/developer-roadmap-zh-CN